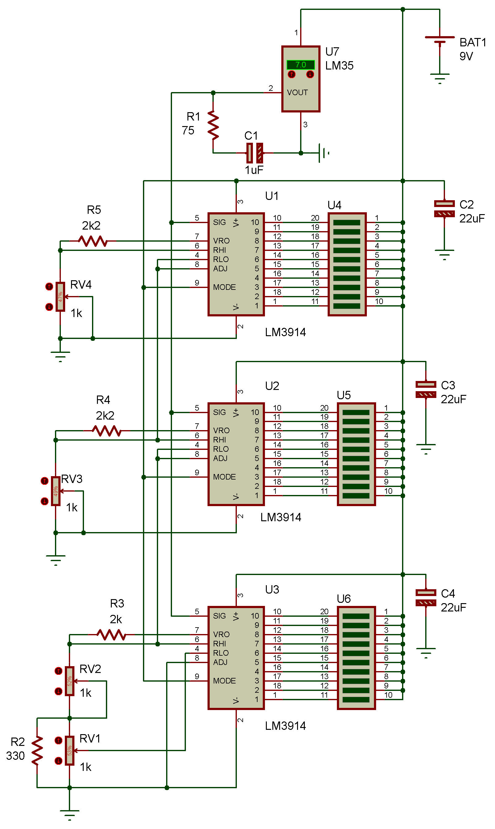
LM35 Electronic Thermometer LM3914

Circuits Divers / Various Circuits

LM35 and TMP36 Analog Thermometer