100 µA to 1 mA 9V Multi range OhmMeter
Ohmmètre multi-gamme 100 µA à 1 mA
Circuits Divers / Various Circuits
Voir aussi
50 µA Multi Range Analog Ohmmeter
100 µA and 1 mA Multi range Ammeter

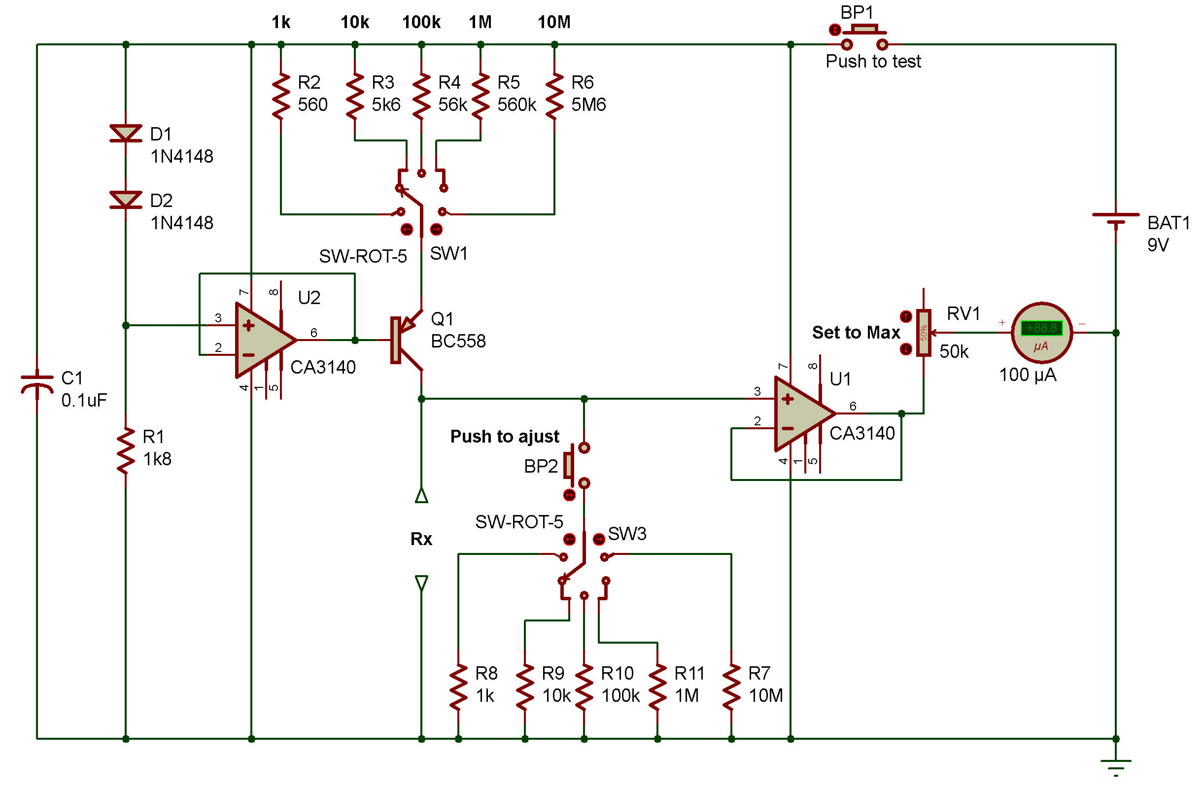
Set the potentiometer to its maximum, i.e., 50k and
Connect a resistor before taking a reading (push button), otherwise the circuit generates more than 500 µA.
The VR1 has to be adjusted every time you switch for different range, just like as you do in your old classic analog ohmmeter.
Example for a resistance of 1k, 10K, 100k etc., adjust for a full ammeter reading (100 for 100 µA)
The current source is provided by IC1a. The two 1N4148 diodes give a constant reference, so the voltage across selected R2..R6 is constant at about 1.4 volt.
Mettez le potentiomètre au maximum soit 50k et
Connectez une résistance avant de faire une lecture (push button), sinon le circuit génère plus de 500 µA.
Le potentiomètre VR1 doit être ajusté à chaque changement de plage, comme vous le faites avec votre ancien ohmmètre analogique classique.
Exemple pour une résistance de 1k,10K, 100k etc., ajustez pour une pleine lecture de l'ampèremètre (100 pour un 100 µA)
La source de courant est fournie par IC1a. Les deux diodes 1N4148 fournissent une référence constante, de sorte que la tension aux bornes des résistances R2 à R6 sélectionnées est constante à environ 1,4 volt.


