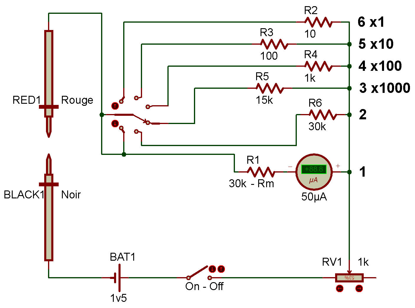
50 µA Multi Range Analog Ohmmetre / 50 µA Ohmmètre analogique multi-gamme
Circuits Divers / Various Circuits
Voir aussi
100 µA and 1 mA Multi range Ammeter
Le Multimètre et Comment utiliser un multimètre
1,5 V

8 x 10 cm 50 µA

| Pour
trouver Rm:
Résistance interne de l'ampèremètre Utilisez une résistance de 22KΩ. Avec un multimètre tester la résistance de 22KΩ pour obtenir sa valeur exacte (Re). Connecter la résistance de 22 KΩ en série avec l'ampèremètre et mesurer la valeur de la résistance obtenu (Rt). De la valeur de la résistance obtenu Rt soustrayez la valeur exacte de la résistance de Re. Rm = Rt - Re |
To find Rm:
Internal resistance of the ammeter Use a 22kΩ resistor. With a multimeter, test the 22kΩ resistor to obtain its exact value (Re). Connect the 22 KΩ resistor in series with the ammeter and measure the value of the resistance obtained (Rt). Subtract the exact value of the Re resistor from the measured resistance Rt. Rm = Rt - Re |
![]() |
|
Im = 50 µa
Rm = internal resistance of ammeter / résistance interne de l'ampèremètre
R1 = V / Im = 1,5 / 0,00005 = 30 k - Rm
Rtotal = V / Ieq = 1,5 / Ieq
RS = (R1 * Rtotal) / (R1 - Rtotal)
Ieq = V / Rtotal
Rtotal = (30k x RS) / (30k + RS)







Autre / Other






5 V

Im = 50 µa
Rm = internal resistance of ammeter / résistance interne de l'ampèremètre
R1 = V / Im = 5 / 0,00005 = 100 k - Rm
Rtotal = V / Ieq = 5 / Ieq
RS = (R1 * Rtotal) / (R1 - Rtotal)
Ieq = V / RTotal
Rtotal = (100k x RS) / (100k + RS)





