Créons un jeu !
Mes premiers pas en Électronique
Dans Mes premiers pas en Électronique, vous avez construit toutes sortes de petits circuits, chacun étant conçu pour vous enseigner un concept particulier.
Dans cette section, vous combinerez vos nouvelles compétences pour créer un jeu de réaction. Ce jeu comporte une rangée de cinq LED qui s'allument une à une, donnant l'impression qu'une lumière circule dans tous les sens.
Le but du jeu est d'arrêter la lumière lorsqu'elle se trouve au milieu des cinq LED.
Cela vous rapporte 10 points.
Si vous l'arrêtez sur une LED proche de celle du milieu, vous gagnez 5 points.
En revanche, si vous l'arrêtez sur l'une des LED du bout, vous perdez tous vos points et devez recommencer à 0.
Essayez d'atteindre 50 points !
Vous pouvez jouer seul pour améliorer votre temps de réaction, ou avec autant d'amis que vous le souhaitez.
Si vous jouez entre amis, je vous conseille de ne donner qu'une seule tentative à chaque joueur pour arrêter la lumière avant que le joueur suivant ne passe à son tour.

Découvrez les circuits du jeu de réaction
Le jeu de réaction comprend
trois circuits :
Un circuit de minuterie 555 qui détermine la vitesse du
jeu
Un compteur qui contrôle l'allumage de la LED
Un verrou SR qui ajoute un bouton de réinitialisation et un bouton d'action
Cette section décrit chaque
circuit, mais pour vous aider à comprendre leurs schémas, découvrons deux
nouveaux symboles.
Découvrez les symboles VCC et GND
Les schémas de circuit n'utilisent pas toujours le symbole de la batterie,
comme celui utilisé dans Mes premiers pas en Électronique.
Ils utilisent parfois les symboles VCC (ou VDD) et GND.

Si rien dans le schéma de circuit ou sa description n'indique le contraire, vous pouvez supposer que VCC représente le pôle positif de la batterie et que GND représente le pôle négatif, ou la masse.
Les symboles peuvent être légèrement différents, mais le symbole VCC représente généralement un fil descendant reliant son symbole au circuit, tandis que le symbole GND représente un fil montant reliant son symbole au circuit.
Dans les schémas de circuit plus grands, comme celui que vous allez utiliser dans cette section, ces symboles facilitent grandement le dessin et la compréhension du schéma.
Pourquoi l'appelle-t-on VCC ?
Le symbole de tension positive est appelé VCC en raison d'anciennes conventions de nomenclature. VCC était la tension fournie au collecteur d'un transistor dans les circuits à transistors courants, généralement via une résistance ou d'autres composants.
C'est du collecteur que vient le « CC ».
Vous avez utilisé un transistor à jonction bipolaire tout au long de Mes premiers pas en Électronique, mais il existe un autre type de transistor appelé transistor à effet de champ (TEC).
La broche correspondant au
collecteur sur ce type de transistor est appelée le drain ; la tension fournie
au drain du TEC était donc appelée VDD.
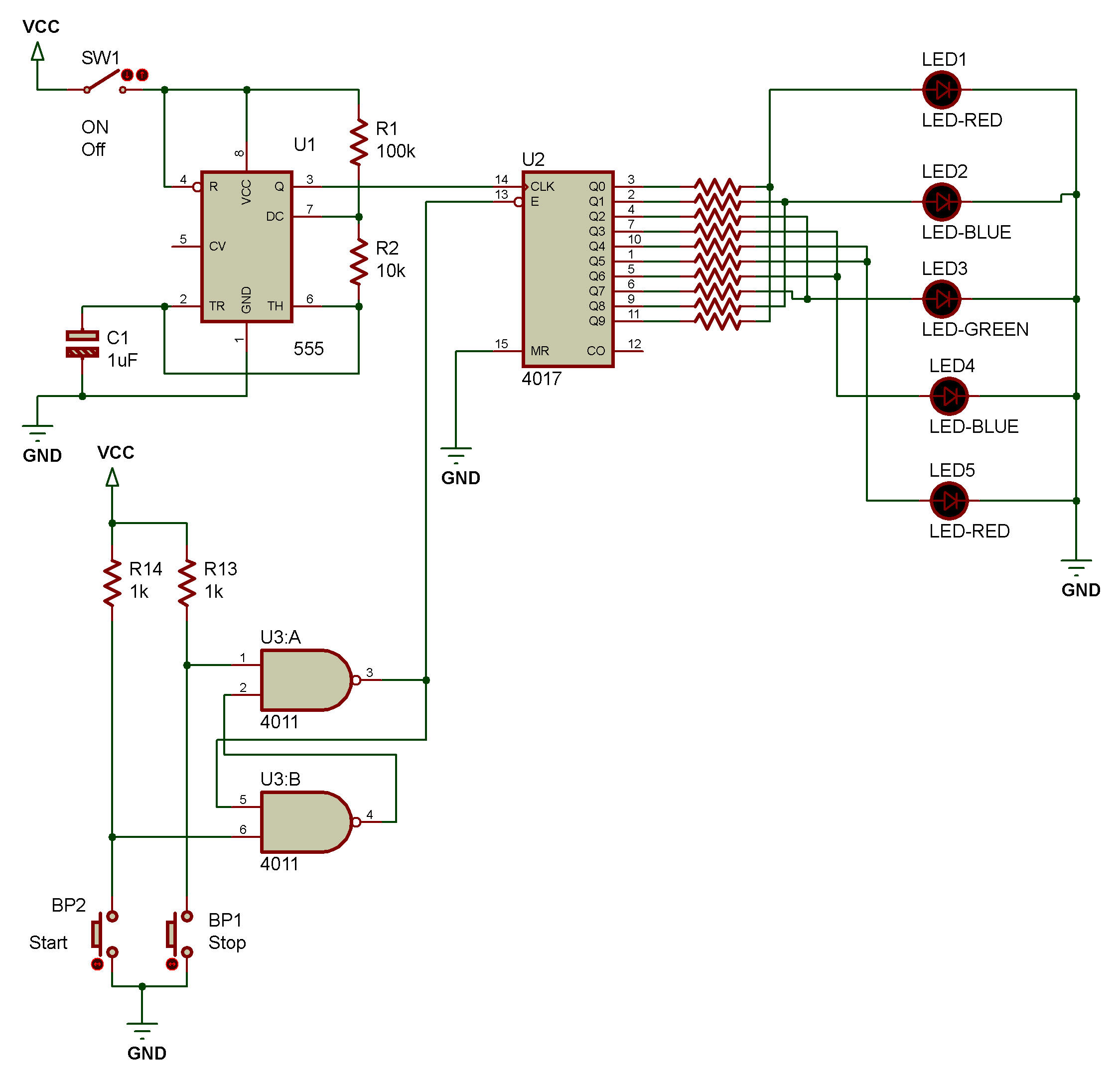
Un timer 555 pour régler la
vitesse de la lumière
Le circuit qui règle la vitesse du jeu de réaction sera construit autour d'un 555 et est similaire aux circuits que vous avez construits à la section Construire un instrument de musique.
Les composants de ce schéma de circuit régleront le jeu à une vitesse « moyenne » : ni super rapide, ni super lent.

Chaque fois que la sortie du 555 passe de basse à haute, la lumière se déplace latéralement.
Le nombre de fois que la sortie du 555 passe à haute par seconde correspond à sa fréquence.
Comme je l'ai montré à la section Construire un instrument de musique., la formule de calcul de la fréquence de sortie du minuteur 555 est la suivante :

Les valeurs suivantes, issues du schéma du circuit du 555, correspondent à cette formule :
R1 = 100 kΩ
R2 = 10 kΩ
C1 = 1 µF
Intégrez ces valeurs à la formule, en gardant à l'esprit que 1 µF = 0,000001 F et
R1 + R2 + R2 = 120 kΩ = 120 000 Ω, et vous obtenez ceci :

Cela signifie que la sortie sera élevée 12 fois par seconde et que la lumière changera de place 12 fois par seconde.
Vous pourrez expérimenter ultérieurement avec les valeurs des composants R1, R2 et C1 pour accélérer ou ralentir le jeu.
Un compteur pour allumer les LED
Pour contrôler les LED, vous utiliserez un compteur décimale (decade counter), un circuit intégré qui compte les impulsions d'entrée.
Chaque fois que l'entrée d'horloge de la broche 14 passe de l'état bas à l'état haut, le compteur s'incrémente d'une unité. Il compte de 0 à 9 et possède 10 sorties marquées de 0 à 9.

Par exemple, lorsque le compteur a compté trois impulsions d'entrée, la sortie 3 (c'est-à-dire la broche 7) est à l'état haut et les autres broches sont à l'état bas.
Si vous connectez une LED à la sortie 3, la LED s'allumera lorsque le compteur atteindra trois.
Si vous connectez des LED à plusieurs broches de sortie, à mesure que le compteur augmente, les LED s'allument dans l'ordre, en fonction de leurs broches de sortie.
Lorsque le compteur est à 9 et reçoit une dixième impulsion d'entrée, il revient à 0 et allume à nouveau les broches de sortie dans l'ordre.
Cependant, le compteur ne compte les impulsions que si la broche 13 est à l'état bas. Cela signifie que vous pouvez utiliser cette broche pour indiquer au jeu quand commencer à déplacer la lumière sur les LED et quand l'arrêter.

Chaque sortie est équipée d'une résistance pour réduire le courant traversant la LED et éviter sa destruction.
Comme deux broches de sortie sont connectées à chaque LED, les résistances maintiennent la tension de chaque LED à un niveau élevé, même si une sortie est basse et l'autre haute.
Les résistances garantissent également que deux sorties ne sont pas connectées directement ensemble, ce qui pourrait endommager le circuit intégré si l'une est haute et l'autre basse.
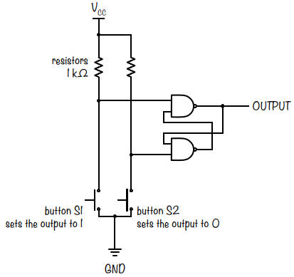
Un verrou pour allumer et éteindre la lumière
Vous souvenez-vous du verrou SR de « Sauvegarder un bit à la fois » section Des circuits qui mémorisent des informations?
Le circuit de démarrage/arrêt de ce jeu est un verrou SR similaire, mais construit avec deux portes NAND. (Le verrou SR du utilisait des portes NOR.)
Le verrou SR est un circuit capable de mémoriser un seul bit.
Sa sortie est soit 0, soit 1, et il conserve ce nombre jusqu'à sa mise à 1 ou réinitialisation par une nouvelle entrée.
Vous pouvez créer un circuit qui indique au verrou la valeur à afficher grâce à deux boutons :
un pour mettre la sortie à 1 et un pour la mettre à 0.
L'utilisation de portes NAND au lieu de portes NOR implique que les boutons doivent mettre les entrées à l'état bas pour afficher la valeur 1.

Dans ce circuit, appuyer rapidement ou lentement sur les boutons n'a aucune importance. Le bouton 1 met toujours la sortie à 1, et le bouton 2 à 0.
Parfait pour le jeu de réaction !
En connectant la sortie à la broche marche/arrêt (ou broche 13) du compteur à décades, vous obtenez un bouton pour allumer et éteindre les LED.
Projet n° 23 : Un jeu de réaction à LED
Il est temps d'assembler toutes les pièces que je vous ai montrées pour construire le jeu de réaction.
Ce circuit comporte de nombreuses connexions, mais je sais que vous pouvez le réaliser.
Ne vous précipitez pas.
Prenez votre temps et testez chaque élément du circuit après l'étape où je vous explique comment le construire.
Je recommande également d’utiliser Breadboard (Full) plus grande que celle que vous avez utilisée dans les projets précédents, car ce circuit est énorme !

Liste de courses
Un Breadboard d'au moins 60 rangées.
Des fils de connexion pour plaque d'essai : vous en aurez besoin d'environ 35 pour ce projet. Un fil de raccordement standard convient également.
Une pile 9 V standard pour alimenter le circuit.
Une pince pour pile 9 V pour connecter la pile.
Un circuit intégré 555 pour créer le chronométrage.
Une résistance de 10 kΩ pour régler la vitesse du jeu.
Une résistance de 100 kΩ pour régler la vitesse du jeu.
Un condensateur de 1 µf pour régler la vitesse du jeu.
Un circuit intégré compteur
4017 pour contrôler les LED.
Deux LED bleues standard
Deux LED rouges standard
Une LED verte standard
Dix résistances de 100 Ω pour limiter le courant des LED.
Un circuit intégré à porte N-AND 4011 pour créer le verrou SR permettant de démarrer et d'arrêter le jeu.
Deux résistances de 1 kΩ pour faire office de résistances de rappel pour le circuit de démarrage/arrêt.
Deux boutons-poussoirs : un pour réinitialiser le jeu et un pour jouer.
Étape 1 : Construire le circuit du 555
Branchez le 555 sur la platine d'expérimentation jusqu'en haut afin de laisser de la place pour les autres composants du circuit plus bas.
Ensuite, connectez les condensateurs et les résistances au circuit intégré conformément au schéma de ce projet.
Le condensateur que je suggère dans la liste d'achats de ce projet est non polarisé ; son sens de connexion n'a donc aucune importance.
Si vous utilisez un condensateur polarisé, connectez-le conformément au signe plus du schéma.
Utilisez des fils pour réaliser les connexions nécessaires, comme indiqué sur le schéma de la platine d'expérimentation.

Dans ce projet, il est préférable d'utiliser les paires de colonnes d'alimentation des deux côtés afin de faciliter les connexions et de maintenir un ordre optimal.
La platine d'expérimentation que je recommande dans la liste de courses de ce projet ne comporte pas de marquages bleu et rouge, mais les colonnes positive et négative sont identiques à celles des platines d'expérimentation avec bandes.
Les côtés gauche et droit de la platine d'expérimentation comportent chacun une paire de colonnes d'alimentation.
La colonne positive est la colonne de gauche de chaque paire, et la colonne négative est la colonne de droite de chaque paire.
Utilisez un fil rouge pour relier la colonne positive d'un côté à la colonne positive de l'autre côté, et faites de même avec un fil noir pour relier les colonnes négatives.
Ajouter 2 condensateurs de couplage de 0.1 µF sur chaque rail d'alimentation pour protéger les IC contre les pics d'alimentaions.

En suivant mes instructions, connectez tous les éléments du circuit du 555 qui doivent être connectés à VCC à l'une des colonnes d'alimentation positives, et tous les éléments qui doivent être connectés à GND à l'une des colonnes d'alimentation négatives.
REMARQUE Ce circuit connecte le 555 en mode astable, tout comme les circuits de la section
Construire un instrument de musique.
Consultez « Découvrez le minuteur (Timer) 555 » pour une description précise du fonctionnement de ce circuit intégré.
Vous pouvez également réaliser les projets de la section Construire un instrument de musique pour vous entraîner à utiliser le 555.
Avant de passer à l'étape suivante, vérifiez le fonctionnement de ce circuit en connectant une LED avec une résistance à la sortie du 555, comme suit :
1. Connectez le pôle négatif (branche courte) d'une LED à la sortie de la broche 3 du 555.
2. Connectez le pôle positif (branche longue) de la LED à une résistance de 100 Ω, puis connectez l'autre pôle de cette résistance à la borne positive de l'alimentation.
3. Connectez la pince de la pile à l'une des paires de bornes d'alimentation, comme d'habitude. Branchez ensuite la pile pour vérifier le fonctionnement du circuit.
Si votre LED clignote très vite, vous pouvez passer à la suite.
Sinon, revérifiez vos connexions pour identifier l'erreur.
Une fois que vous êtes certain que le circuit du 555 fonctionne, débranchez la LED, la résistance de 100 Ω et la pince de la pile.
Étape 2 : Construction du circuit de contrôle des LED
Vous allez maintenant connecter le compteur 4017 aux résistances et aux LED. Les connexions sont nombreuses ; prenez donc tout le temps nécessaire pour les réaliser correctement.
Branchez le compteur 4017 sur la plaque d'essai de manière à ce que son milieu se trouve autour de la ligne 20, le repère de la puce pointant vers la ligne 1.
Ensuite, retirez cinq LED et dix résistances de 100 Ω.
Connectez la patte négative
(courte) de chaque LED à la colonne d'alimentation négative à droite, et
connectez chaque patte positive (longue) à sa propre ligne vide dans la zone des
composants à droite.
Placez la LED verte au centre, les deux bleues de
chaque côté de la LED verte et les rouges à chaque extrémité.
Connectez
ensuite les dix résistances de 100 Ω.
Sur le schéma, remarquez que les broches 1 à 7 et 9 à 11 du compteur 4017 sont connectées à un côté d'une résistance.
L'autre côté de chaque résistance doit être sur une ligne distincte. Veillez à ce que les pattes des résistances ne se touchent pas accidentellement.
Regardez le circuit de la platine d'expérimentation suivante pour voir comment je les ai connectées :

Connectez maintenant les LED aux résistances du compteur de décades 4017, puis le circuit du compteur au circuit du 555, conformément au schéma.
Les fils de liaison (Jumper wires) constituent le meilleur moyen de réaliser ces connexions.
Connectez un cavalier à la LED correspondante de chaque résistance.
Consultez le schéma du circuit et remarquez, par exemple, que l'autre extrémité de la résistance connectée à la broche 4 du compteur 4017 doit être connectée à la broche positive de la LED verte centrale.
Parcourez les broches du schéma
pour déterminer à quelle LED connecter chaque résistance.
Connectez les
broches 8 et 15 du 4017 à la colonne d'alimentation négative, et la broche 16 à
la colonne d'alimentation positive.
Utilisez un fil pour relier la
sortie du 555 (broche 3) à l'entrée d'horloge du 4017 (broche 14).
Assurez-vous que toutes vos colonnes d'alimentation sont connectées positivement
et négativement.
La platine d'expérimentation que je recommande dans la liste d'achats de ce projet divise ses colonnes d'alimentation en deux sections :
une supérieure et une inférieure.
Reliez simplement les moitiés supérieure et inférieure du côté gauche avec un fil pour combler l'espace, comme illustré.

Procédez de même du côté droit.
Vous pouvez également utiliser deux fils de liaison reliant les colonnes de gauche à celles de droite.
Vous pouvez utiliser un fil de liaison ou couper un petit morceau de fil, comme sur cette photo.
Ensuite, utilisez deux longs fils de liaison pour relier les colonnes d'alimentation inférieures gauches aux deux colonnes inférieures droites.
Une fois les deux circuits et toutes les colonnes d'alimentation connectés, votre plaque d'essai devrait ressembler à ceci :

Avant de construire la partie suivante du circuit, vérifiez également le bon fonctionnement de votre circuit de contrôle des LED.
Pour le tester, connectez simplement la broche 13 du compteur à décades 4017 (la broche de désactivation) à la colonne d'alimentation négative avec un cavalier, puis branchez la clip de batterie et la batterie sur la platine d'expérimentation comme d'habitude.
Vous devriez voir une lumière défiler d'un côté à l'autre de la rangée de LED.
Si aucune LED ne s'allume, vérifiez d'abord que vous avez connecté le 4017 avec l'encoche vers le haut. Connecter la puce dans le mauvais sens est une erreur fréquente. Je l'ai fait à maintes reprises !
Vérifiez ensuite que la broche 16 du 4017 est connectée à la colonne d'alimentation positive et que les broches 8 et 15 sont connectées à la colonne d'alimentation négative.
Vérifiez également que vous avez connecté les LED avec leurs pattes courtes à la colonne d'alimentation négative.
Si certaines LED fonctionnent et d'autres non, ou si le flux lumineux est irrégulier, vérifiez toutes les connexions des résistances et des fils de liaison pour trouver le défaut.
Après avoir vérifié le fonctionnement de votre circuit, retirez le fil reliant la broche 13 du 4017 à la colonne d'alimentation négative et débranchez la batterie de la platine d'expérimentation.
Étape 3 : Construction du circuit de démarrage et d’arrêt
La dernière pièce de ce projet est le circuit du bouton qui allume et arrête les LED. Effectuez les connexions suivantes :
1. Connectez un bouton-poussoir en bas de la plaque d’essai, au niveau de l’encoche centrale.
Branchez le circuit intégré de porte NAND 4011 sur la plaque d’essai, quelques rangées au-dessus du bouton.
Veillez à ce que le marquage de la puce soit orienté vers la rangée 1 de la plaque d’essai.
2. Placez le deuxième bouton au-dessus du circuit intégré, du côté droit du composant, de manière à ce qu’il soit facilement accessible avec les doigts.
3. Connectez les deux résistances R13 et R14, comme indiqué sur le schéma du circuit.
Utilisez ensuite des cavaliers pour réaliser les connexions restantes du circuit de verrouillage SR, comme indiqué sur le schéma de la plaque d’essai suivant.
Connectez les colonnes d'alimentation positive et négative au circuit intégré de porte NAND (broches 14 et 7, respectivement) et connectez le fil de la broche 11 du circuit intégré de porte NAND à la broche 13 du compteur de décennies 4017.
Comparez vos connexions avec l’image suivante.

Étape 4 : Entraînez-vous à réagir !
Il ne reste plus qu’à connecter la batterie aux colonnes d’alimentation.
Le bouton en bas du plateau est le bouton de réinitialisation.
Utilisez-le pour démarrer le jeu et le relancer après chaque tentative d’extinction de la lumière par chaque joueur.
Le bouton à côté des LED devrait éteindre la lumière lorsque le jeu est en cours.
Voyez combien de tours il vous faut pour atteindre 50 points !
Étape 5 : Que faire si le jeu ne fonctionne pas ?
Si vous avez suivi mes instructions jusqu’à présent, les circuits des étapes 1 et 2 devraient fonctionner.
Si votre circuit ne fonctionne pas, les seules sources d’erreur restantes sont le circuit de démarrage/arrêt que vous venez de construire et la connexion de ce circuit au compteur de décades 4017.
A. Vérification de la continuité
Tout d’abord, vérifiez l’absence de court-circuit entre les colonnes positive et négative.
Pour cela, utilisez la fonction de continuité de votre multimètre.
Un test de continuité vérifie une connexion directe entre deux points d’un circuit.
Le symbole du testeur de continuité ressemble généralement à celui illustré ici:

Il est déconseillé de connecter directement les bornes positive et négative, car cela court-circuiterait la batterie et empêcherait le jeu de fonctionner.
Utilisez un testeur de
continuité pour détecter les courts-circuits.
Orientez le bouton de votre
multimètre vers le symbole de continuité.
Branchez le cordon de mesure noir sur la prise COM du multimètre et le cordon de mesure rouge sur la prise V.
Touchez les extrémités des
cordons de mesure noir et rouge : un bip sonore devrait indiquer la connexion
directe.
REMARQUE : De nombreux passionnés d'électronique appellent
également le mode continuité « mode bip ».
B. Vérification des bips sonores
Maintenant, branchez la clip de la batterie sur la platine d'expérimentation comme vous le feriez normalement, mais sans la batterie.
Connectez une extrémité du câble de mesure au connecteur positif et l'autre au connecteur négatif.
Si vous entendez un bip sonore, il y a un court-circuit et vous devez le réparer !
Vérifiez toutes vos connexions aux bornes d'alimentation positive et négative.

Vérifiez ensuite la connexion entre la broche 11 du circuit intégré de porte NAND 4011 et la broche 13 du 4017.
Utilisez le testeur de continuité pour vérifier la connexion en touchant délicatement les pointes des broches du circuit intégré.
L'espace entre les broches du circuit intégré est réduit ; veillez donc à ce que chaque pointe touche uniquement la bonne broche.
Cette fois, un bip est un bon signe.
C. Vérification de l'alimentation
Si la connexion au circuit intégré de la porte NAND est correcte, utilisez le multimètre pour mesurer la tension de sortie du circuit de démarrage/arrêt afin de vérifier son bon fonctionnement.
Réglez votre multimètre pour mesurer la tension.
Assurez-vous que le câble de mesure noir est connecté à la prise COM du multimètre et que le câble de mesure rouge est connecté à la prise V.
Connectez l'extrémité du câble noir du multimètre au pôle négatif de la batterie et le câble rouge à la broche 11 du circuit intégré de la porte NAND 4011.
Vous devriez observer un signal élevé (environ 9 V) après avoir appuyé sur le bouton d'arrêt et un signal faible (environ 0 V) après avoir appuyé sur le bouton de démarrage.
Dans le cas contraire, vérifiez les connexions du circuit de verrouillage SR pour identifier l'erreur.
Essayez : modifiez la vitesse de la lumière.
Pour modifier la vitesse et la difficulté du jeu, jouez avec différentes valeurs pour R1, R2 et C1 autour du 555.
Des valeurs plus petites
accéléreront le jeu, tandis que des valeurs plus élevées le ralentiront.
Consultez « Comment régler la vitesse de sortie du 555 » pour connaître les
calculs permettant de déterminer les valeurs spécifiques de résistance et de
condensateur en fonction de la fréquence souhaitée.
Notez que R1 ne doit pas être
inférieur à 1 kΩ, car des valeurs inférieures pourraient endommager le 555.
Et si vous souhaitez modifier la difficulté en cours de jeu ?
Remplacez simplement la résistance R2 par un potentiomètre.
Vous pouvez ensuite modifier cette valeur en tournant l'axe du potentiomètre, ce qui modifie la vitesse !
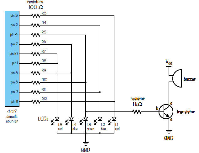
Ajoutez un buzzer à votre jeu
Félicitations : vous avez terminé le dernier projet !
Maintenant, à vous de décider de la suite.
Si vous ne savez pas par où commencer, pourquoi ne pas ajouter d'autres circuits à votre jeu de réaction ?
La LED du milieu est l'endroit où vous souhaitez que la lumière s'arrête, et je vous suggère d'ajouter un circuit sonore pour ajouter une touche d'excitation à votre cible.
Pour ce faire, vous pouvez utiliser un buzzer actif comme celui du
« Projet n° 2 : Alarme anti-intrusion » section Qu'est-ce que l'électricité ? , comme illustré sur ce schéma de circuit partiel.

Connectez la borne positive de la LED du milieu à la base d'un transistor NPN via une résistance de 1 kΩ.
Connectez ensuite le buzzer au collecteur du transistor.
Connectez le pôle positif de
votre batterie à l'autre borne du buzzer, et le pôle négatif de la batterie à
l'émetteur du transistor.
Vous devriez obtenir un circuit émettant un
petit bip à chaque fois que la lumière passe devant la LED du milieu.
Si vous pouvez éteindre la
lumière de la LED du milieu, le buzzer devrait émettre un bip continu pour
indiquer que vous avez atteint la cible principale.
Une fois le jeu
personnalisé, soudez-le sur une carte de prototypage.
Vous pourriez même le placer dans un joli boîtier pour cacher l'électronique et ne laisser apparaître que les boutons et les LED.
Si vous prévoyez souder votre projet il existe des plaque à souder qui sont une copie conforme d'un Breadboard. Ce qui facilicite grandement le montage et la soudure.



Et vous pouvez souder des prises à transistor et à IC ou lieu de souder directement ces composantes.
Prise pour transistor (Transistor Sockets)

Prises pour circuit intégré (IC Sockets)

Et maintenant ?
Créez des trucs cool !
J'espère que vous avez apprécié les projets et que vous continuerez à construire des trucs cool avec l'électronique.
Une façon de vous entraîner est de trouver un schéma de circuit pour un projet passionnant, d'acheter les composants et de construire le circuit. Vous trouverez des schémas de circuit pour presque tout en ligne.
Voir la section
Électronique
Amusez-vous bien !