TL084 JFET-Input Operational Amplifiers
Circuits Divers / Various Circuits

| Imaginez
écouter un bon système audio. En l'examinant de plus près, vous
découvrirez des circuits TL084, notamment des amplificateurs
opérationnels à entrée JFET. Pourquoi les utiliser ? Le TL084CN est un amplificateur opérationnel à faible bruit et économique. Son entrée JFET lui confère une impédance élevée. Il intègre quatre amplificateurs opérationnels, comme le LM324 ou le LM339, mais se distingue par son entrée JFET. Plus important encore, grâce à la technologie BIFET, il offre d'excellentes performances. Il se caractérise par une large bande passante, une vitesse de balayage rapide et de faibles courants de polarisation, de décalage et d'alimentation. |
Imagine you
listen to a good audio system. When looking inside them. There are TL084 circuits as JFET Input Op-amps. Why should we use them? TL084CN is low noise OP-AMP in cheap. Its input is JFET so high impedance. There is a Quad operational amplifier in one packet like LM324 or LM339. But they are different, that JFET input. Even more importantly. Because of the BIFET technology make it well. There are wide bandwidths and fast slew rates. And have a low input bias currents, input offset and supply currents. |
| Quand on
étudie l'électronique et les circuits, il ne faut pas se fier
aveuglément à leur fonctionnement. Je trouve des informations à ce sujet de différentes manières. Consulter la fiche technique est une première option. Même si je n'aime pas trop lire de longs textes, je suis passionné par les circuits. |
When we learn
about electronics with any circuits. We not should believe that circuit
in 100%. I find information about that in many ways. Check datasheet is the first way. Although I do not like to read too many texts. I love a lot of circuits. |
|
Caractéristiques Impédance d'entrée élevée : 10 000 000 000 000 ohms Options de tension de décalage d'entrée : 6,0 mV et 15 mV max. Courant de polarisation d'entrée faible : 30 pA Courant de décalage d'entrée faible : 5,0 pA Large bande passante : 4,0 MHz Vitesse de balayage élevée : 13 V/µs Faible courant d'alimentation : 1,4 mA par amplificateur Caractéristiques maximales Tension d'alimentation positive : VCC = +18 V (Recommandée : +5 V à +15 V) Tension d'alimentation négative : VSS = -18 V (Recommandée : -5 V à -15 V) Tension d'entrée différentielle (VID) : ±30 V Plage de tension d'entrée (VIDR) : ±15 V Dissipation de puissance (PD) : 680 mW Plage de température ambiante de fonctionnement (TA) : 0 à +70 °C Plage de température de stockage (Tstg) : -65 à +150 °C Brochage du TL084 Voir ci-dessus le Brochage (Pin Out) TL084 et connexions internes. Vous pouvez utiliser une ou deux sections d'amplificateurs opérationnels. Il est toutefois recommandé de connecter toutes les entrées inutilisées à la masse afin de réduire le bruit. |
Feature High Input Impedance: 10,000,000,000,000 ohms Input offset voltage options of 6.0 mV and 15 mV Max. Low input Bias Current: 30pA Low Input Offset Current: 5.0pA Wide Gain Bandwidth: 4.0 MHz High Slew Rate: 13V/uS Low Supply Current: 1.4mA per Amplifier Maximum Ratings Positive Supply voltage: VCC = +18V (Recommend +5V to +15V) Negative Supply voltage: VSS = -18V (Recommend -5V to -15V) Differential Input Voltage (VID): +/-30V Input Voltage Range(VIDR): +/- 15V Power Dissipation (PD): 680mW Operating Ambient Temperature Range (TA): 0 to +70C Storage Temperature Range (Tstg): -65 to +150C TL084 Pinout Look above is TL084 pinout and pin connection inside them. You can use only one, two op-amp section. But should connect all unused input to ground. To reduce noise. |
| Exemples
d'utilisation des circuits TL084 Ce sont d'excellents préamplificateurs grâce à leur gain et leur bande passante très élevés. |
Example TL084
circuits in use They are good preamplifier because of very high gain and bandwidth. |
|
Préamplificateur de microphone à faible dynamique |
Low Dynamic Microphone preamplifier |
![]() |
|
| Comment ça
marche Voici un amplificateur non inverseur. Il est plus pratique lorsqu'il est alimenté par une seule source d'alimentation, de 4 V à 15 V. En effet, les résistances R3 et R4 sont connectées en pont diviseur de tension. R3 = 100k Des condensateurs couplent le signal audio. Le microphone capte les sons et les convertit en signal audio. Le condensateur C1 transmet ce signal à travers R2 jusqu'à l'entrée non inverseuse 3. R1 et RV1 permettent de contrôler le gain du circuit. Gain = 1 + (VR1/R1). Ainsi, RV1 permet de régler le gain. Ce circuit peut être utilisé avec un microphone dynamique à faible ou moyenne impédance. |
How it
works Here is a NON-Inverting Amplifier. It’s more convenient when to use a single power supply, 4V to 15V. Because both resistors R3, R4 connect together in voltage divider form. R3 = 100k And Capacitors coupling an audio signal. The microphone gets any sounds to convert to an audio signal. C1 passes that signal through R2 to non-inverting input pin 3. We use R1 and RV1 to control the gain of this circuit. Gain = 1+ (VR1/R1). So, we can control the gain by RV1. We can use low or medium impedance Dynamic Microphone to this circuit. |
|
Préamplificateur de microphone à faible impédance |
Low-Z
Microphone Preamplifier |
![]() |
|
|
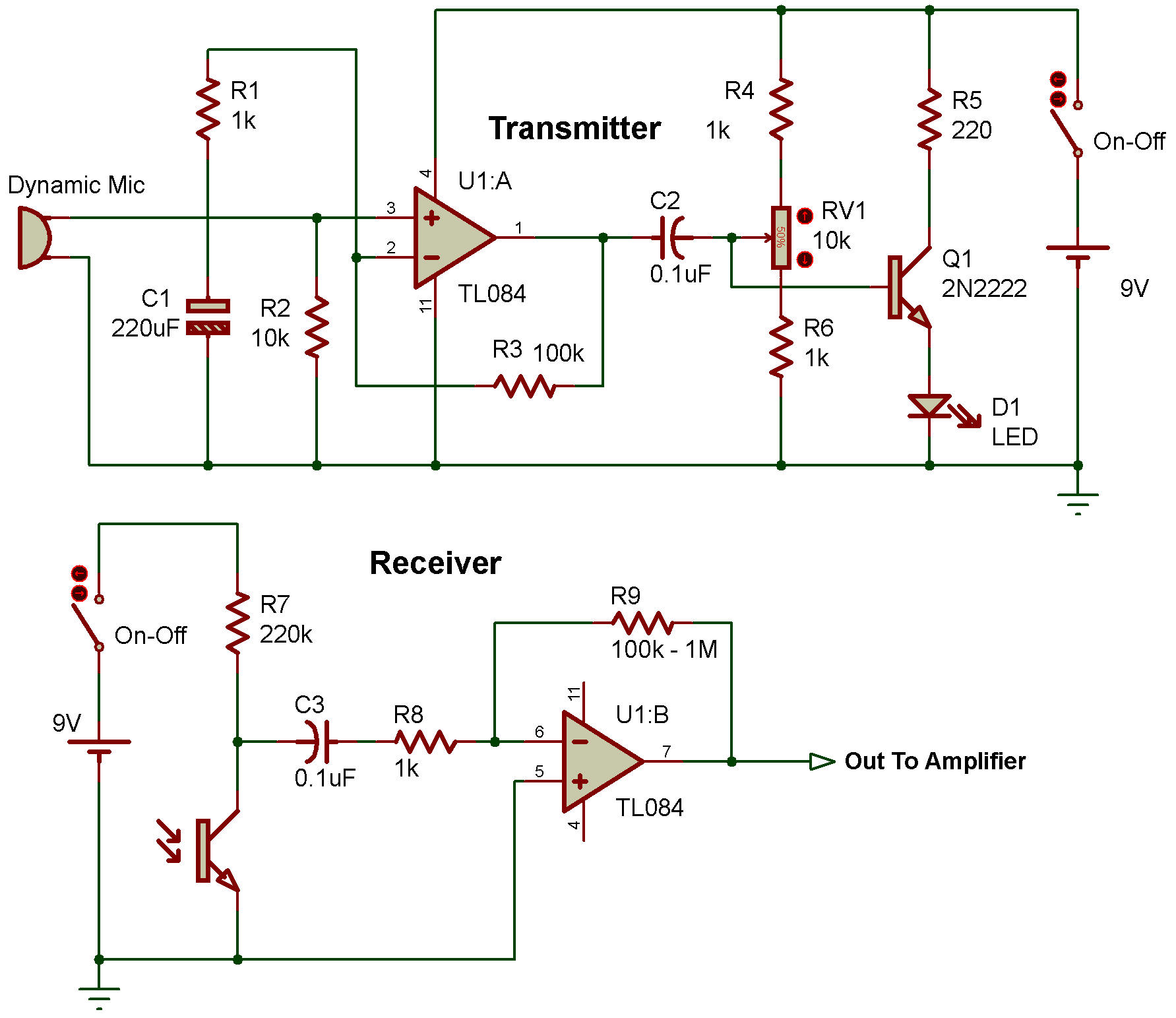
Communicateur vocal infrarouge utilisant TL084 Il y a deux sections. Émetteur : Un préamplificateur Dynamicrophone est utilisé pour convertir un signal vocal en signal. Le transistor Q1 amplifie ensuite le signal envoyé à la LED infrarouge. Le signal est ainsi transformé en lumière infrarouge. Le potentiomètre RV1 est ajusté pour contrôler la qualité sonore ou le courant alimentant la LED1. La résistance R5 limite le courant maximal à 40 mA. Récepteur : Un phototransistor convertit le signal lumineux infrarouge en signal audio. Le circuit intégré U1/B amplifie ensuite ce signal pour l'envoyer à l'entrée de l'amplificateur de puissance. |
Infrared
Voice Communicator using TL084 There is 2 section. Transmitter: We use the Dynamicrophone preamplifier to get a voice to a signal. Then, use Q1-transistor to drive higher signal to the infrared LED. To transform the signal to infrared light. We adjust RV1 to control a quality sound or a current to LED1. Which R5 limits a max current no more than 40mA. Receiver: The phototransistor will convert an infrared light signal to an audio signal. Then U1/B amplifies a signal to more higher. To go the input of power amplifier. |
![]() |
|