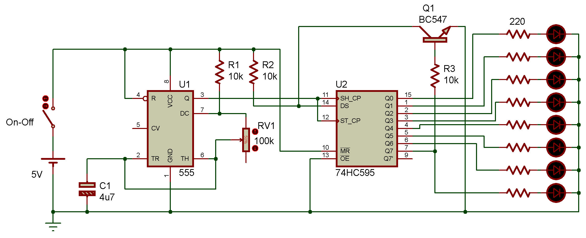
74HC595 No Arduino Rain Drop LED Chaser

Circuits Divers / Various Circuits