Demi-additionneur, additionneur complet et multiplicateur binaire
Binary Half, Full Adder and Multiplier
Les circuits logiques / Logic circuit
Voir aussi :
Additionneurs - Soustracteur Additionneurs - Soustracteur binaire en Parallèle
Additionneur décimal Multiplicateur binaire
|
Il existe deux types d'additionneurs binaires : Les demi-additionneurs et les additionneurs complets. Un demi-additionneur additionne des nombres binaires de 2 bits, mais ne peut pas inclure la retenue. À l'inverse, un additionneur complet additionne la retenue avec les deux nombres binaires, ce qui permet d'additionner des nombres binaires multibits en cascadant plusieurs additionneurs complets. |
Binary adders come in two types: Half Adders and Full Adders. A half adder adds 2-bit binary numbers but cannot include a carry bit. In contrast, a Full Adder adds the carry bit along with the two binary numbers, enabling the addition of multi-bit binary numbers by cascading multiple Full Adder circuits. |
|
Demi-additionneur Un circuit numérique utilisé pour effectuer l'addition de nombres est appelé un additionneur dans le domaine électrique et électronique. En électronique et en informatique, les nombres sont généralement exprimés en binaire, où 0 représente un niveau logique bas et 1 un niveau logique haut. Pour réaliser des tâches complexes, ces 0 et 1 sont souvent traités par des opérations arithmétiques : addition, soustraction, multiplication et division. |
Half Adder A digital circuit used to carry out the addition of numbers is called an adder in the electrical/electronic field. In the electronics/digital field usually, numbers are expressed in a binary format where 0 represents a logic low and 1 represents a logic high. To carry out complex tasks in the digital world often these simple 0s and 1s are processed using arithmetic operations i.e. addition, subtraction, multiplication, and division. |
|
Un circuit capable d'effectuer cette tâche simple, à savoir fournir la
somme résultante et la retenue en sortie, peut être construit à l'aide
de portes logiques simples, comme illustré ci-dessous : |
A circuit that can carry out this simple task to give resultant sum and
carry as output can be built using simple gates as shown below: |
![]() |
![]() |
| A | B | S (Sum) | C (carry) |
| 0 | 0 | 0 | 0 |
| 0 | 1 | 1 | 0 |
| 1 | 0 | 1 | 0 |
| 1 | 1 | 0 |
|
Le circuit ci-dessus réalise la logique illustrée sur la table de vérité et est appelé demi-additionneur. En effet, il ne peut traiter que deux nombres binaires. Un autre circuit logique, capable de traiter trois nombres binaires, est appelé additionneur complet. |
The above circuit performs the logic given in truth table and it is known as a half adder. As it can process only 2 single-bit numbers. Another logic circuit that can process 3 single- bit numbers is known as a full adder. |
|
Additionneur complet Un additionneur complet permet de traiter trois nombres binaires. Ce type d'additionneur possède trois entrées. Deux entrées correspondent aux nombres à additionner et la troisième est la retenue. Il possède deux sorties : la somme et la retenue. Le tableau logique de l'additionneur complet est présenté ci-dessous. |
Full Adder In full adder, 3 single bit number can be processed. There is a total of three inputs in this type of adder. Two inputs are our numbers to be added and the third input is the carry bit. It has two outputs known as the sum and carry out. The logic table of the full adder is given below. |
| X | Y | Z(carry) | S(Sum) | C (Sortie Carry) |
| 0 | 0 | 0 | 0 | 0 |
| 0 | 0 | 1 | 1 | 0 |
| 1 | 1 | 0 | 1 | 0 |
| 0 | 1 | 1 | 0 | 1 |
| 1 | 0 | 0 | 1 | 0 |
| 1 | 0 | 1 | 0 | 1 |
| 1 | 1 | 0 | 0 | 1 |
| 1 | 1 | 1 | 1 | 1 |
|
Un circuit capable d'effectuer cette tâche peut être construit à l'aide de portes logiques comme suit. L'avantage d'un additionneur complet est qu'en cascadant deux additionneurs complets ou plus, on peut effectuer l'addition de nombres composés de plusieurs bits. |
A circuit that can perform this task can be built using gates as follows. The advantage of a full adder is that by cascading two or more full adders we can perform the addition of numbers consisting of multiple bits. |
![]() |
|
![]() |
|
![]() |
|
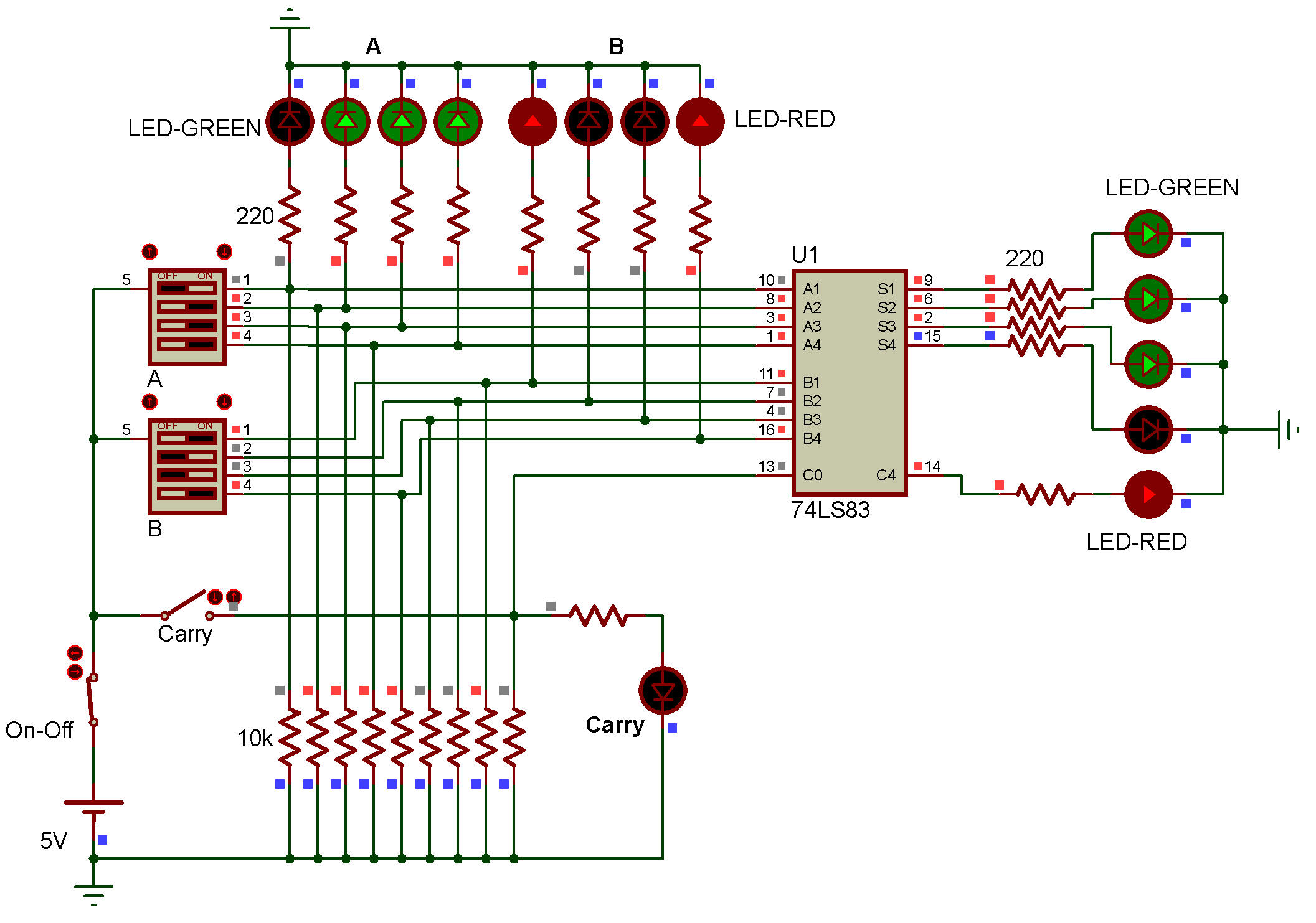
74LS83 4-Bit Full Adder Pin Out![]() |
|
|
Ce circuit intégré possède 16 broches. Les broches 5 et 12 servent respectivement à alimenter le circuit intégré avec +5 V et la masse (GND). Considérons deux nombres de 4 bits : A4 A3 A2 A1 et B4 B3 B2 B1 où A1 et B1 représentent les bits de poids faible (LSB) de ces nombres. A4 et B4 représentent les bits de poids fort (MSB) de ces mêmes nombres. Les broches 1, 3, 8 et 10 sont des entrées et servent à fournir les bits du premier nombre (A4 A3 A2 A1). Les broches 16, 4, 7 et 11 sont des entrées et servent à fournir les bits du second nombre (B4 B3 B2 B1). La broche 13 est une entrée et sert à fournir la retenue. Les broches 15, 2, 6 et 9 sont des sorties et servent à observer l'addition des deux nombres : S4 S3 S2 S1. La broche n° 14 est une broche de sortie et affiche la retenue résultante de l'addition. |
This IC has a total of 16 pins. Pin# 5 and 12 are used to power up IC with +5V and GND terminal of power supply respectively. Let say we have two 4 bit numbers as A4 A3 A2 A1 and B4 B3 B2 B1 with A1 and B1 as Least Significant Bit (LSB) of respective numbers. A4 and B4 as Most Significant Bit (MSB) of the same numbers. Pin#1,3,8,10 are input pins and will be used to feed A4 A3 A2 A1 bit of 1 number Pin#16,4,7,11 are input pins and will be used to B4 B3 B2 B1 bit of 2 number. Pin#13 is an input pin and used to feed carry in. Pin#15,2,6,9 are output pins and will be used to observe the addition of two above numbers as S4 S3 S2 S1. Pin# 14 is an output pin and displays the resultant carry of addition. |
|
Supposons que nous ayons deux nombres : 1110 (14) sous la forme A4 A3 A2 A1 et 1001 (9) sous la forme B4 B3 B2 B1 avec une retenue C0 égale à 0. Le résultat devrait être 10111 (23) sous la forme C4 S4 S3 S2 S1, comme illustré dans l'image ci-dessous. |
Suppose we have two numbers 1110 (14) as A4 A3 A2 A1 and 1001 (9) as B4 B3 B2 B1 with carry C0 as 0. The resultant should be 10111 (23) as C4 S4 S3 S2 S1 and it can be observed in the pic below. |
![]() |
|
![]() |
|
|
Multiplicateur |
Multiplier |
|
Un multiplicateur binaire est un circuit logique combinatoire utilisé
dans les systèmes numériques pour effectuer la multiplication de deux
nombres binaires. On les retrouve fréquemment dans diverses applications, notamment dans le domaine du traitement numérique du signal, pour exécuter différents algorithmes. Des applications commerciales telles que les ordinateurs, les téléphones portables, les calculatrices rapides et certains processeurs à usage général nécessitent des multiplicateurs binaires. Comparée à l'addition et à la soustraction, la multiplication est une opération plus complexe. Lors d'une multiplication, le nombre par lequel on multiplie l'autre est appelé multiplicande, et le nombre résultant est appelé multiplicateur. |
A binary multiplier is a combinational logic circuit used in digital
systems to perform the multiplication of two binary numbers. These are most commonly used in various applications especially in the field of digital signal processing to perform the various algorithms. Commercial applications like computers, mobiles, high speed calculators and some general purpose processors require binary multipliers. Compared with addition and subtraction, multiplication is a complex process. In multiplication process, the number which is to be multiplied by the other number is called as multiplicand and the number multiplied is called as multiplier. |
|
Multiplication binaire Comme pour la multiplication des nombres décimaux, la multiplication binaire suit le même processus pour obtenir le produit de deux nombres binaires. La multiplication binaire est beaucoup plus simple car elle ne contient que des 0 et des 1. Les quatre règles fondamentales de la multiplication binaire sont : 0 × 0 = 0 0 × 1 = 0 1 × 0 = 0 1 × 1 = 1 La multiplication de deux nombres binaires peut être effectuée à l’aide de deux méthodes courantes : l’addition partielle et le décalage, ou encore à l’aide de multiplicateurs parallèles. Avant d’aborder les différents types de multiplication, examinons le processus de multiplication des nombres binaires non signés. Prenons deux nombres binaires de 4 bits, 1010 et 1011. Leur produit est donné par : |
Binary Multiplication Similar to the multiplication of decimal numbers, binary multiplication follows the same process for producing a product result of the two binary numbers. The binary multiplication is much easier as it contains only 0s and 1s. The four fundamental rules for binary multiplication are 0 × 0 = 0 0 × 1 = 0 1 × 0 = 0 1 × 1 = 1 The multiplication of two binary numbers can be performed by using two common methods, namely partial product addition and shifting, and using parallel multipliers. Before discussing about the types, let us look at the unsigned binary numbers multiplication process. Consider a two 4 bit binary numbers as 1010 and 1011, and its multiplication of these two is given as |
![]() |
|
|
À partir de la multiplication ci-dessus, des produits partiels sont
générés pour chaque bit du multiplicateur. Ces produits partiels sont ensuite additionnés pour obtenir la valeur finale du produit. Dans la multiplication par produits partiels, lorsque le bit du multiplicateur est à zéro, le produit partiel est nul ; lorsqu'il est à 1, le produit partiel résultant est le multiplicande. Comme pour les nombres décimaux, chaque produit partiel successif est décalé d'une position vers la gauche par rapport au produit partiel précédent avant d'être additionné. Ainsi, cette multiplication utilise n décalages et n additions pour multiplier un nombre binaire de n bits. Le circuit combinatoire implémenté pour effectuer une telle multiplication est appelé multiplicateur matriciel ou multiplicateur combinatoire. |
From the above multiplication, partial products are generated for each
digit in the multiplier. Then all these partial products are added to produce the final product value. In the partial product multiplication, when the multiplier bit zero, the partial product is zero, and when the multiplier bit is 1, the resulted partial product is the multiplicand. As similar to the decimal numbers, each successive partial product is shifted one position left relative to the preceding partial product before summing all partial products. Therefore, this multiplication uses n-shifts and adds to multiply n-bit binary number. The combinational circuit implemented to perform such multiplication is called as an array multiplier or combinational multiplier. |
|
Multiplicateur binaire parallèle Considérons deux nombres binaires non signés de 2 bits, A et B, afin de généraliser le processus de multiplication. Le multiplicande A est égal à A₁A₀ et le multiplicateur B est égal à B₁B₀. La figure ci-dessous illustre le processus de multiplication de deux nombres binaires de 2 bits. |
Parallel Binary Multiplier Let us consider two unsigned 2 bit binary numbers A and B to generalize the multiplication process. The multiplicand A is equal to A₁A₀ and the multiplier B is equal to B₁B₀. The figure below shows the multiplication process of two 2 bit binary numbers. |
![]() |
|
|
Ce processus implique la multiplication de deux chiffres et l'addition
de chiffres avec ou sans retenue. Après la multiplication de chaque bit par le multiplicande, les produits partiels sont générés, puis additionnés pour obtenir la somme totale, qui représente le résultat binaire de la multiplication. Cette multiplication est implémentée par un circuit combinatoire : la multiplication est réalisée à l'aide de portes ET, tandis que l'addition est effectuée à l'aide de demi-additionneurs, comme illustré sur la figure. |
This process involves the multiplication of two digits and the addition
of digits with or without carry. After the multiplication of the each bit to the multiplicand, partial products are generated, and then these products are added to produce the total sum which represents the binary multiplication value. This multiplication is implemented by combinational circuit such that the multiplication is performed with AND gates whereas the addition is carried out by using half adders as shown in figure. |
![]() |
|
|
Le premier produit partiel est obtenu par la porte ET et correspond au
bit de poids faible du résultat de la multiplication. Comme le second produit partiel est décalé vers la gauche, le second terme du premier produit partiel et le premier terme du second sont additionnés par un demi-additionneur, produisant ainsi la somme et la retenue. Cette retenue est ensuite ajoutée à l'entrée du demi-additionneur suivant, comme illustré sur la figure. De même, ce circuit simple permet de calculer le résultat de la multiplication de deux nombres binaires. La multiplication de deux nombres de 2 bits donne un nombre binaire de 4 bits. Considérons la multiplication de deux nombres non signés de 4 bits, où le multiplicande A est égal à A3A2A1A0 et le multiplicateur B est égal à B3B2B1B0. Les produits partiels sont calculés en fonction de chaque bit du multiplicateur multiplié par le multiplicande. Chaque produit partiel est composé de quatre termes, décalés vers la gauche par rapport au produit partiel précédent, comme illustré sur la figure. Tous ces produits partiels sont additionnés pour produire le produit 8 bits. |
The first partial product is obtained by the AND gate which is nothing
but a least significant bit of the multiplication result. Since the second partial product is shifted to the left position, the first partial second term and second partial product first term is added by half adder and produce the sum output along with the carry out. This carry out is added at the next half adder as an input as shown in figure. Likewise, it produces the multiplication result of two binary numbers by using the simple circuit configuration. The multiplication of the two 2 bit number results a 4-bit binary number. Let us consider two unsigned 4 bit numbers multiplication in which the multiplicand, A is equal to A3A2 A1A0 and the multiplier B is equal to B3B2B1B0. The partial products are produced depending on each multiplier bit multiplied by the multiplicand. Each partial product consists of four product terms and these are shifted to the left relative to the previous partial product as shown in figure. All these partial products are added to produce the 8 bit product. |
![]() |
|
|
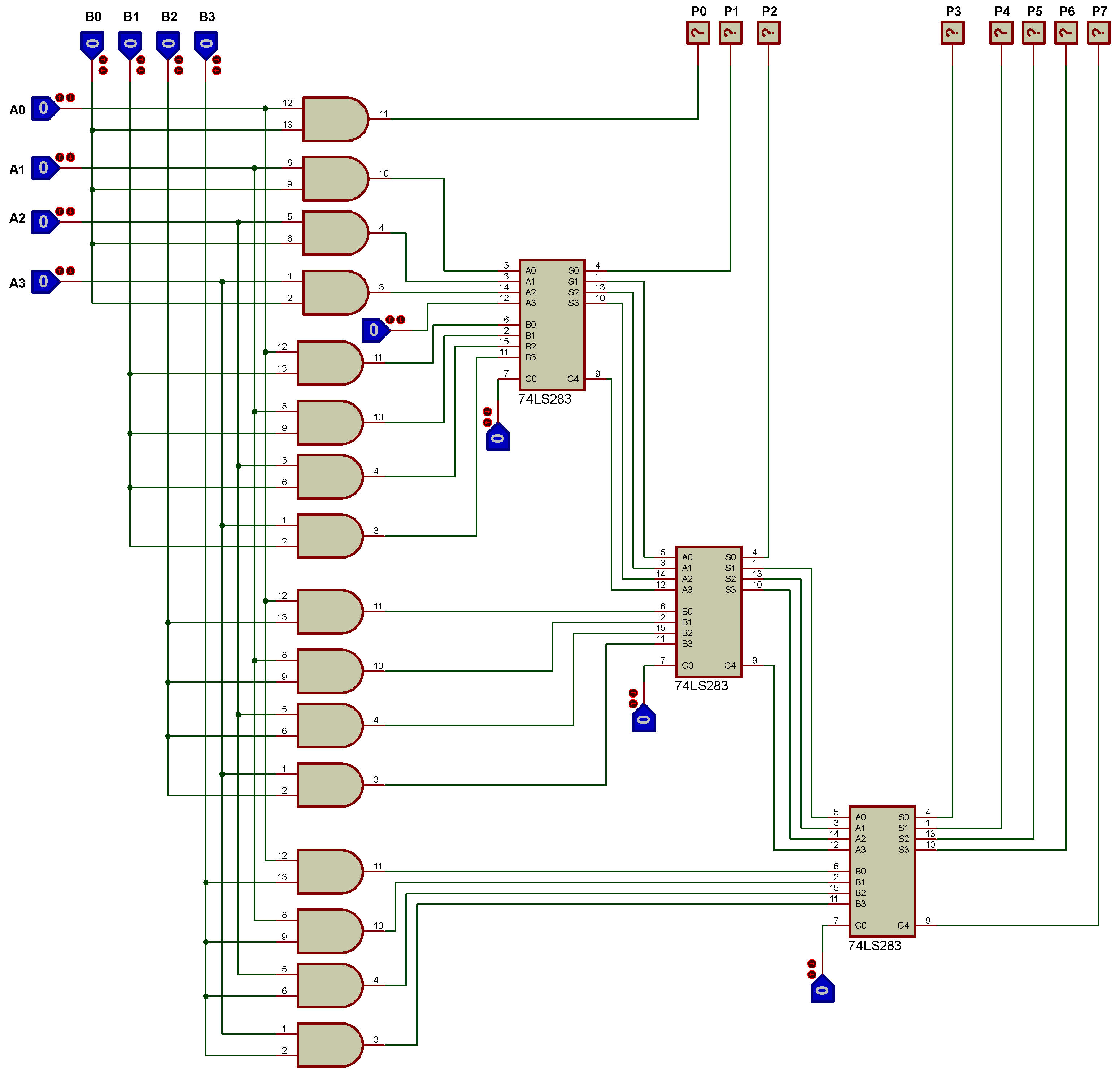
Le circuit logique de la multiplication binaire 4 × 4 peut être
implémenté à l'aide de trois additionneurs complets binaires et de
portes ET. Dans l'opération décrite ci-dessus, le premier produit partiel est obtenu en multipliant B0 par A3A2 A1A0, le deuxième par B1, et ainsi de suite pour les troisième et quatrième produits partiels. Ces produits partiels peuvent être implémentés à l'aide de portes ET, comme illustré sur la figure. Ces produits partiels sont ensuite additionnés à l'aide d'un additionneur parallèle 4 bits. Les trois bits de poids fort du premier produit partiel, avec la retenue (considérée comme nulle), sont additionnés au deuxième produit partiel dans le premier additionneur complet. Le résultat est ensuite additionné au produit partiel suivant, avec la retenue restante, et ainsi de suite jusqu'au dernier produit partiel. On obtient ainsi une somme de 8 bits qui indique le résultat du produit des deux nombres binaires. |
The logic circuit for the 4× 4 binary multiplication can be implemented
by using three binary full adders along with AND gates. In the above operation the first partial product is obtained by multiplying B0 with A3A2 A1A0, the second partial product is formed by multiplying B1 with A3A2 A1A0, likewise for 3rd and 4th partial products. So these partial products can be implemented with AND gates as shown in figure. These partial products are then added by using 4 bit parallel adder. The three most significant bits of first partial product with carry (considered as zero) are added with second partial term in the first full adder. Then the result is added to the next partial product with carry out and it goes on till the final partial product, finally it produces 8 bit sum which indicates the multiplication value of the two binary numbers. |
![]() |
|